Нейтрализация армии и органов государственной безопасности
Наибольшую опасность для штурмовых отрядов при проведении активной фазы ГП могут оказать вооруженные силы и органы государственной безопасности. При этом необходимо учитывать эффективность современных спецслужб, наличие у них современной техники, возможность быстро перемещаться, надежные коммуникации и эффективное оружие. Это означает, что даже одно единственное подразделение, верное правящему режиму, может вмешаться в ход событий и нанести поражение заговорщикам. В октябре 1993 года только один танк с экипажем в пять человек, верных правительству Б. Ельцину, смог подавить бунт Верховного Совета.
Поэтому армия и госбезопасность должны быть нейтрализованы на начальном этапе ГП. Однако было бы наивно полагать, что открытый переход армии на сторону восставших возможен без соответствующего воздействия на него оппозиционных сил, что процесс разложения армии и спецслужб возникнет и будет развиваться сам по себе. Поэтому непосредственно перед началом переворота необходимо провести нейтрализацию тех частей, которые могут активно выступить против восставших. Премьер — министр Украины Виктор Янукович проиграл президентские выборы только потому, что «оранжевым» удалось разложить армию и госбезопасность. И в решительный момент они отказались поддержать действующую власть и перешли на сторону оппозиции.
В зависимости от того, в какой степени армия и госбезопасность сочувствуют оппозиции, в какой степени властям удается использовать ее в борьбе против восставших, в значительной степени решается вопрос об исходе переворота, ибо вопрос о захвате власти решается в конечном счете материальной силой. Армия и госбезопасность представляет основной элемент этой материальной силы.
Поэтому, перед проведением активной фазы переворота, необходимо провести полное исследование органов государственной безопасности и вооруженных сил, нельзя допустить вмешательства кого — нибудь, даже маленького, подразделения. На подготовительном этапе необходимо составить оперативную справку о состоянии вооруженных сил и структур госбезопасности государства, где готовиться гос. переворот
В качестве примера — оперативная справка о вооруженных силах Эстонии.
Приложение 1.
Оперативная справка
Основные силы и средства силовых структур Эстонии.(1999 г.)
Вооруженные силы Эстонии.
Эстонские вооруженные силы насчитывают всего 4,5 тыс. человек.
Сухопутные войска — 8 батальонов
1 батальон (расположен в городе N.) — общая численность до 1000 чел.
Артиллерийский дивизион (место дислокации пос. N) — 32 бронетранспортера, 80 полевых орудий.
Боевой авиации нет. В военно — морских силах один корвет, два патрульных катера и четыре катерных тральщика.
Военно — политическое руководство страны уделяет большое внимание поддержке добровольческой военизированной организации "Кайтселийт", что переводится как "Союз обороны". Желающие вступить в союз должны пройти трехнедельную подготовку и приобрести за свой счет полевую форму. За каждым добровольцем закрепляется автомат Калашникова румынского производства.
Полиция безопасности Эстонии
Полиция безопасности Эстонии является самостоятельной управленческой структурой в составе МВД. Отвечает за проблемы контрразведки в отношении разведывательно — подрывной деятельности иностранных спецслужб, борьбу с терроризмом, коррупцией, наркобизнесом, а так же следит за режимом секретности, прослушивает телефонные переговоры и перлюстрирует корреспонденцию.
Во главе КАПО — директор г-н П., 42 года, разведенный, дочь, имеющий заочное высшее образование Таллинского университета, бывший заместитель начальника Управления внутренних дел МВД СССР г. Таллина. Проживает по адресу………. Его заместитель — г-н Э. М.
В подчинении у г-на П. находится 4 главных бюро (расположенных по адресу…..) и несколько уездных.
Силы КАПО:
1?е главное бюро занимается контрразведкой,
2?е — противодействие организованной преступности — и преступлениям в сфере экономики;
3?е — оперативно — техническими мероприятиями и наружным наблюдением.
4?е — информацией и анализом. Уездные бюро численностью 4–7 сотрудников, каждое занимается всем спектром контрразведывательной деятельности на подведомственным территориям.
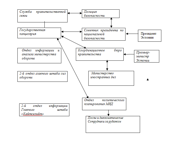
Служба Ф (служба информации госканцелярии)
Директор — А. Ф.
Разрабатывает и представляет высшему политическому руководству обобщенные сведения особой важности. Координирует деятельность всех разведывательных систем.
Собирает информацию о общественных движениях, о готовящихся экономических санкциях против стран Балтии и "новых" "вредных" для Эстонии экономических и военных программах.
Свои специальные структуры имеет и министерство обороны Эстонии.
Есть отдел информации и планирования МО Эстонии (руководитель — Х. С., бывший генеральный директор департамента полиции) занимается анализом и обобщением поступающей разведывательной информации и подготовке на их основе военно — политических рекомендаций.
2?й отдел занимается разведкой в войсковых частях противника, создание агентурной сети. Руководит отделом капитан Ю. Р. Численность отдела 8 человек.
Организация спецслужб Эстонии

"Кайтселийт". Руководитель — С. Б. он руководит разведывательной деятельностью, обрабатывает поступающую информацию по пограничным районам сопредельных с Эстонией стран и пресекает деятельность иностранных разведок в частях "Кайтселийта".
Для активизации этой деятельности отдел создает свои спецподразделения в крупных городах, где базируются дружины "Кайтселийта". Эти спецподразделения обязаны собирать информацию о воинских частях в приграничных районах, системах охраны границ, сетях железнодорожных и автомобильных дорог. Каждое спецподразделение насчитывает в своих рядах 20–25 человек. В минуты опасности они имеют право пользоваться всем местным автопарком. Самые крупные базируются в городах Выру, Тарту, Пярну
Кроме того, в системе министерств и ведомств Эстонии есть еще подразделение, которые в военное время выполняют специальные операции по заказам министерства обороны Эстонии.
Сюда входят: рота "А" отдельного пехотного батальона им. Куперьянова, находящаяся в городе Выру, численностью до 100 человек; специальная рота оперативного поиска МВД, предназначенная для специальных операций в военное время. Общая численность около 80 человек. Пункт постоянной дислокации г. Таллин.
Подобные группы численностью до 15 человек создаются также в уездах. В них служат молодые люди, экипированные стрелковым оружием, купленным через коммерческие структуры.
Специальное подразделение "К" департамента полиции. В подразделении служат только граждане Эстонии не старше 25 лет, до этого не менее 2 лет отработавшие в полиции и прошедшие 4?месячный испытательный срок. Командир подразделения — Л. К.
Группа разминирования при Департаменте спасательной службы. В мирное время работает на полигонах и стрельбищах принадлежавшим в прошлом Вооруженным силам СССР и СВУ. В военное время группа используется в диверсионно — террористической работе. По штату в группе — 9 человек, прошедших обучение в полицейской академии штата Луизиана по курсу борьбы с терроризмом. Командир группы — М. К. Его заместитель — Ю. К., выпускник Калининградского высшего военно — инженерного училища.
Все военные спецслужбы Эстонии подчинены начальнику главного штаба оборонительных сил страны и министру обороны Эстонии.
Подобные схемы позволяют определить, кто ключевые фигуры в вооруженных силах и спецслужбах, кто может вмешаться — за или против — в течение переворота. На предварительном этапе необходимо собрать достаточно информации относительно руководства вооруженных сил и спецслужб:
1. Военные лидеры способные помешать проведение переворота. (их психологический портрет, моральные качества, недостатки и т. п.).
2. Технические структуры министерства обороны и спецслужб, их персонал, оборудование.
После идентификации лидеров необходимо перейти к идентификации техников и технических средств, способных помешать осуществлению переворота. Например, во время переворота правительство призывает на помощь спецподразделение, находящиеся в другом регионе страны Его прибытие может быть предотвращено если под контролем заговорщиков будет находиться персонал диспетчерского пункта аэропорта или ж/д вокзала. Причем это надо сделать в короткий момент времени. Когда власть будет захвачена, они будут вынуждены подчиниться новой власти.
Необходимо учитывать одно преимущество заговорщиков — внезапность, поскольку громоздкость государственной машины и зависимость от технических средств не позволяет ей развернуться в кратчайший момент. Например, чтобы поставить под контроль такой мегаполис как Берлин, правительству потребуется ввести и разместить более 50 тысяч солдат. Ввод такого количества войск потребует не менее 1,5 суток. За этот период мобильные и хорошо подготовленные отряды заговорщиков способны взять под контроль жизненно важные центры государства. Техника переворота такова, что превосходство государства в силе направляется против него самого. В 1980 г. при попытке захвата власти в Польше "Солидарность" рассчитывала, что для оперативных действий правительство не сможет выставить из рядов сил безопасности более 100–120 тыс. чел.; "Солидарность" же окажется способной противопоставить им 200–300 тыс. вооруженных и соответствующим образом подготовленных своих членов.
Главком Сухопутных сил Валентин Варенников, был послан ГКЧПистами в Киев наводить там порядок. Вместо себя он оставил начальника штаба Михаила Колесникова и попросил его отправиться в штаб Московского округа к генералу Николаю Калинину, который был назначен комендантом Москвы помочь ввести комендантский час и установить чрезвычайное положение. (Колесников считался специалистом, поскольку в 90?м успешно ввел ЧП и комендантский час в Баку).
В последствии генерал Колесников рассказывал: "Я пришел в штаб к Калинину и спросил: "Сколько у вас сил?" Доложил. Я сказал: "Ну, я пошел отсюда и вам советую — у вас нет никакой возможности установить в восьмимиллионной Москве комендантский час и ЧП".
В 1989 году в Пекин, который меньше Москвы в несколько раз, китайское руководство ввело более 10 армейских дивизий — до 150 тыс. человек с учетом сил безопасности и милиции. Для Баку Колесников провел частичную мобилизацию резервистов в Северо — Кавказском округе. В Москву для создания районных комендатур и организации сколько — нибудь эффективного круглосуточного патрулирования нужно было вводить более 100 тыс., а реально ввели чуть больше десяти.
Органы госбезопасности многочисленны и разнообразны, структуры их громоздки, и они подчинены своеобразной вертикали власти. Ни один командир подразделения не выведет из казармы свое подразделения без приказа сверху. Тем более ни один руководитель без приказа вышестоящего руководства не возьмет на себя ответственность за применение оружия. Центр принятия решений обычно сконцентрирован в трех или четырех местах, захват которых деморализует силы госбезопасности и армии.
Кроме этого, необходимо внедрить своих людей в армию и госбезопасность. Это поможет в час "Х" нейтрализовать верхушку данной структуры власти. Выбор времени начала активной фазы переворота диктуется степенью нейтрализации вооруженных сил и органов безопасности. Как только степень нейтрализации достигнет удовлетворительного уровня, переворот, можно начинать.
КИЕВ, 2004
Победу Ющенко в “оранжевой” революции обеспечили договоренность последнего с силовыми структурами Украины. Как следует из расследования, кульминацией затянувшегося противостояния должны были стать события в ночь с 28 на 29 ноября, когда несколько тысяч поднятых по тревоге бойцов спецподразделений украинского МВД в черных масках и защитных шлемах, вооруженных стрелковым оружием, дубинками, гранатами со слезоточивым газом получили команду грузиться в машины и двигаться по направлению к майдану Незалежности и другим ключевым объектам украинской столицы. Возглавить спецоперацию по силовому подавлению “оранжевой” революции было поручено одному из руководителей МВД — генерал — лейтенанту Сергею Попкову.
Однако, когда подразделения МВД готовились к разгону толпы, глава ГРУ Украины Александр Галака, начальник управления военной контрразведки СБУ генерал — майор Виталий Романченко, действовавший по указанию своего шефа Игоря Смешко принялись звонить руководству МВД, говоря о том, что все кто выступит против оранжевой революции будут подвергнуты уголовному преследованию и спецслужбы будут вынуждены встать на защиту народа. Одновременно с этим СБУ, действуя по разным каналам, предпринимала многочисленные другие шаги, направленные на предотвращение столкновения. На майдане появилось несколько сот агентов СБУ в штатском, в близлежащих домах разместились бойцы антитеррористических спецподразделений и снайперы, готовые выступить на стороне демонстрантов. Кроме того, СБУ сообщила о готовящейся акции руководству оппозиции, которое связалось с послом США в Киеве Джоном Хербстом. Посол, в свою очередь, позвонил зятю президента Украины Кучмы известному олигарху Виктору Пинчуку, который, по его собственному признанию, немедленно связался с главой президентской администрации Виктором Медведчуком, последний позвонил главе МВД, после чего спецоперация была отменена.
Более того, именно СБУ передала информацию оппозиции о том, что Виктор Янукович проиграл второй тур и обнародовала данные прослушки переговоров членов команды Януковича, которые сразу после второго тура признают, что Виктор Ющенко набрал 48,37 %, в то время как Виктор Янукович — 47, 64 %.
В то же время необходимо учитывать верные правительству вооруженные силы. Это может быть личная охрана руководителя государства, элитные части и т. д. Они должны быть нейтрализованы на стадии подготовки переворота. Если не удалось внедрить в эти части своих людей, то необходимо знать две вещи:
а) количество и местонахождение казарм;
б) меры, способные нейтрализовать эту угрозу. Нейтрализовать — это не значить уничтожить, просто блокировать на время проведения активной фазы переворота.
Для этого достаточно отдавать командирам частей ложные приказы, отправляя самые боеспособные части в противоположную от активных действий сторону. Что вызовет у верных правительству частей хаос и неразбериху.
Готовясь совершить революцию в Германии, Коминтерн создавал так называемые "группы Т" — небольшие террористические группы для деморализации армии и полицейских сил с помощью серии покушений. На протяжении нескольких недель эти группы наносили быстрые и эффективные удары в разных частях государства, выбирая для этой цели важных полицейских чиновников.
Более того Коминтерн образовал три типа организаций в компартии Германии: разведслужбу, действующую под руководством Четвертого управления Красной Армии; военные формирования как ядро будущей Красной Армии Германии и небольшую подрывную службу, в функции которой входило разложение морального духа рейхсвера (армии) и полиции.
Возглавлял разведслужбу германской компартии Ганс Киппенбергер. Под его руководством была создана сложная сеть осведомителей в армии и полиции, в правительственном аппарате, во всех политических партиях и враждебных коммунистам военизированных организациях. Его агенты проникли в монархическую организацию "Стальной шлем", а отряды "вервольфа" и нацистов. С помощью агентов они, соблюдая секретность, выясняли у определенной части офицеров рейхсвера, какую позицию те займут в случае коммунистического переворота.
Опыт Коминтерна взяла на вооружение польская "Солидарность". В 1981 г. она для захвата правительственных учреждений, ликвидации партийных, военных и государственных деятелей пыталась использовать созданные для этих целей штурмовые отряды численностью до 300 человек.
Рига, 1988–90 гг.
В августе 1988 года состоялось собрание латвийской оппозиции на котором было принято решение о создании подпольной вооруженной организации "Слепенайс диенестс" (в переводе "Служба безопасности", далее "СД"). Основная задача этой организации свержение существующего строя Латвии вооруженным путем. Предполагалось создание подпольных конспиративных звеньев, их вооружение, физическая и специальная подготовка, обеспечение средствами связи, финансового обеспечения. Было принято решение о создании собственных вооруженных групп "СД" и конспиративных агентурных звеньев в районых центрах Латвии и в городе Риге. В задачи указанной агентурной сети входило:
* сбор информации о событиях в территориальных неформальных организациях с целью обеспечения безопасности и выявления лиц, оказывающих помощь КГБ;
* добывание информации о войсковых частях и военных объектах, расположенных на территории Латвии, места их дислокации, назначении, вооружении, системы караулов и охраны, численности контингентов;
* сбор информации о сотрудниках и действиях КГБ Латвийской ССР;
* сбор информации о работниках совпартактива всех звеньев, сбор компрометирующих материалов на этих лиц.
Эти задачи ставились с целью создания информационного банка для разработки планов политических и возможных военных действий по нейтрализации отдельных войсковых частей и лиц потенциального противника на случай кризисной ситуации. Подпольные структуры "СД" были созданы в Риге, Резекне, Валмиере, Лиепае, Бауске. Их члены проникли во многие общественные и политические организации Латвии, включая даже детское движение скаутов. В ряде случаев "СД" подобно спецслужбам внедряла своих людей в нужные им государственные и политические структуры.
Более 800 000 книг и аудиокниг! 📚
Получи 2 месяца Литрес Подписки в подарок и наслаждайся неограниченным чтением
ПОЛУЧИТЬ ПОДАРОК