2.2 Информационно — аналитическая работа
Полученные разнообразными путями данные станут полезными после анализа и предельно точного истолкования. Подоплека многих неудачных ГП заключается в неправильном истолковании, а иногда и игнорировании полученной информации.
Основополагающим материалом для написания сценария ГП является полученная и обработанная информация о состоянии вооруженных сил, спецслужб, органов госвласти и т. д. Такая информация добывается различными путями. Традиционно ее принято делить на три составляющие:
— открытая. — взятая из легальных источников (книг, журналов, энциклопедий и т. д.);
— полузакрытая (не засекреченная, но контролируемая теми, кого она касается);
— секретная.
Секретная и полузакрытая информация добывается оперативными мероприятиями: через завербованную агентуру, похищением и т. д.
Открытая информация добывается скрупулезным исследованием книг, журналов, газет и т. д. Открытая печать наиболее эффективный и самый используемый канал получения информации. Этот факт в своих произведениях отмечал еще В. И. Ленин: "Легальный материал особенно важен…. Не будет преувеличением сказать, что по одному легальному материалу можно еще кое — как написать профессиональную брошюру, а по одному нелегальному невозможно. Собирая нелегальный материал… невозможно и приобрести таких знаний…. какие в массе рассеяны в мелких газетах корреспонденциях и в специальных промышленных, санитарных, земских и пр. изданиях".
Работа над открытыми материалами, когда она ведется высококвалифицированными специалистами, нередко позволяет сделать важные, далеко выходящие за пределы опубликованного текста выводы о возможностях противника и слабых местах в его государственной системе.
Применяемые ныне компьютерные программы обработки данных, аналитические методы сопоставления и обобщения отрывочных и разрозненных сведений, извлекаемых из открытых публикаций, обеспечивают быструю систематизацию и освоение огромной массы собранной информации. А ее уже несложно использовать для военно — экономических прогнозов и политических решений.
Наиболее широкий размах работа над открытыми источниками информации получила в США. Изучение открытых источников организованно так, чтобы "не упустить ничего из доступного и потенциально полезного". Один из руководителей американской разведки У. Макговерен говорил: "Очень трудно подсчитать математически, но я склонен полагать, что в процессе подготовки стратегических решений примерно 20 % основной информации поступает из тайных источников, а около 80 процентов — из открытых, легальных источников". Американский историк, Шерман Кент, работавший в ЦРУ, сделав поправку на открытость американского общества, поднимает планку еще выше, до 95 %. Чтобы доказать свою точку зрения, Кент предложил пяти профессорам Йельского университета подготовить отчет о состоянии вооруженных сил США: сухопутных сил, военно — морского флота и ВВС, разрешив пользоваться только открытыми источниками информации. После трехмесячной работы, ученые предоставили Кенту несколько сотен страниц данных, сопроводив их 30-страничной обобщающей справкой. Оценка Кента была следующей: на 90 % отчет ученых соответствует истинному положению вещей.
Глава стратегической разведки США генерал Уильям Донован как — то вскоре после войны заявил, что американцы определяли размеры людских потерь вермахта, анализируя списки погибших на фронте офицеров, публиковавшиеся в немецких провинциальных газетах. "Известно, — говорил Донован, — что во всех армиях есть пропорциональное соотношение между числом рядовых и офицеров, а соответственно и между потерями среди них. Основываясь на этом, наши искусные в области анализа сотрудники смогли определить численность немецкой армии в 1943 году" По свидетельству Донована, эти оценки после войны подтвердились.
Немецкий журналист и военный эксперт Бертольд Якоб, эмигрировавший в Англию, в начале 30?х годов много писал о гитлеровской армии, перевооружение которой только начиналось. Он выпустил книгу, в которой подробно рассказывал об организации фашисткой армии, охарактеризовал ее высшее военное руководство, ведущих работников генерального штаба и 168 генералов. Гитлер приказал своему советнику по разведке полковнику Вальтеру Николаи расследовать, из каких источников автор получил такую важную информацию.
Агенту немецкой разведки Веземану удалось заманить Якоба в ловушку и вывезти на территорию Германии. Его доставили прямо в штаб гестапо, где он предстал перед Николаи. "Все, что опубликовано в моей книге, — заявил Якоб на допросе, — я почерпнул из газет. Основание для утверждения, что генерал — майор Гаазе командует 17?й дивизией, расположенной в Нюрнберге, я извлек из некролога в местной газете. В ней говорилось, что на похоронах присутствовал генерал Гаазе, командующий 17?й дивизией. В ульмской газете, — продолжал Якоб, — среди светских новостей я нашел данные о свадьбе дочери полковника Вирова с неким майором Штемерманом. В заметке упоминалось, что Виров командует 306?м полком 25?й дивизии. Майор Штеммерман был назван офицером службы связи этой дивизии. На свадьбе присутствовал генерал — майор Шаллер, названный командиром этой дивизии. В газете сообщалось, что он приехал из Штутгарта, где расквартирована его дивизия…"
Основной принцип интегрального исчисления, изложенного в общедоступной форме, гласит; "Если вы возьмете достаточное количество "ничего", то в сумме получите "нечто". Почти всегда можно найти в открытой печати факты, относящиеся в какой то степени к вопросу, над которым вы работаете. Это основная аксиома информационно — аналитической работы.
Проведенный ФБР анализ дешифрованных радиограмм советского разведчика Рудольфа Абеля показал, что основные сведения для своих политических, экономических, военных посланий в Москву, он черпал из публикаций в американских газетах "Нью — Йорк таймс" и "Сайентифик Америкэн", дополняя их агентурной информацией.
Теперь целесообразно рассмотреть процесс информационно — аналитической работы в целом. Этот процесс представляет собой соединение ряда элементов, каждый из которых выполняет по отношению к остальным определенную роль.
По методам получения информации, ее анализа и трактовки написаны многотомные книги, и нет смысла приводить в данной главе их содержание. В контексте данной книги остановимся на раскрытии основных принципов информационно — аналитической работы, методе получения и анализа информации, которая может осуществляться в простых условиях (с использованием минимума технических и информационных средств), Не каждый безоговорочно воспримет описываемую методологию анализа информации, критерии ее ценности и достоверности. Сложность аналитической работы, что она связана буквально со всем на свете. Трудно представить себе какую — либо науку, которая не имела бы прямого или косвенного отношения к тому или иному аспекту аналитической работы
Основные принципы информационно — аналитической работы
Современная информационно — аналитическая работа должна отвечать следующим требованиям:
— своевременность есть требование, значение которого многие не могут понять. В аналитической работе ценность документов зависит от того, насколько они полезны, прямо или косвенно для разработки и осуществления ГП. Полезность информации тесно связана с ее своевременностью. Ценность любого информационного документа быстро падает со временем;
— достоверность информации имеет первостепенное значение. Недооценка и переоценка различных фактов или уклончивость при освещении положение за границей могут принести большой вред. Важнейшие условия, выполнение которых обеспечивает достоверность информации, являются правильный отбор фактов; выделение важных моментов, глубокое понимание действительности;
— ясность изложения. Много своевременной и достоверной информации не достигает своей цели, так как она непонятна, ее не читают и ей не верят. При изложении надо особенно следить, чтобы материал хорошо читался, был написан просто, ясно и снабжен схемами и иллюстрациями. Следует раскрывать значение приводимых фактов.
Чтобы правильно спланировать аналитическую и информационную работу, дойти до подлинной сущности явлений и передавать эту сущность в наилучшей форме тем, кто читает аналитическую информацию, следует руководствоваться принципом; сообщать достоверно, своевременно и ясно.
Не меньшее значение имеет убедительность предоставленной информации. Неоднократно случалось так, что достоверная информация не принималась во внимание, причем в ряде случаев речь шла о чрезвычайных важных событиях. Один из самых удачливых английских разведчиков профессор Р. В. Джонс писал; "Критерий хорошей информационной работы не сводиться к тому, что вы правы. Информация должна убедить оперативные и исследовательские органы принять соответствующие меры».
Принципы информационно — аналитической работы.
Каждый принцип описан таким образом, чтобы дать представление о его сути, описание не претендует на исчерпывающий характер и строгую внутреннюю логику.
1. Цель — этот принцип затрагивает все моменты, связанные с выполнением любого аналитического задания. Подход к решению каждой аналитической задачи должен зависеть от того, в каких целях будут использовать полученные результаты. Цель задания обуславливает сроки его выполнения, размах работы, форму изложения и метод подхода. Непосредственная цель аналитического документа часто состоит в том, чтобы решить так называемую "задачу".
2. Определение понятий. Четкие определения крайне необходимы в аналитической работе
Важно установить с помощью подходящего определения или другим способом точный смысл каждого имеющего существенное значение термина или понятия. Четкие определения заставляют четко мыслить, сосредотачивать усилия на достижении действительно желаемой цели и ограждают от ошибок и особенно необходимы в аналитической работе при планировании ГП. Подумайте, например, над содержанием таких широко употребляемых терминов, как возможности, уязвимые места, намерения, ближайшее будущее и т. д.
3. Использование имеющихся источников. Это принцип требует тщательного использования всех источников, из которых можно почерпнуть сведения по изучаемому вопросу. Необходимо выяснить вероятные возможности и пределы использования каждого источника, в какой степени содержащиеся в них данные подтверждаются или опровергают друг друга. Чем больше источников, тем легче произвести серьезную перепроверку.
4. Раскрытие значения фактов. Этот принцип требует выяснить смысл сырых фактов. Надо добиваться установления того значения, которое имеют факты. Всегда следует показывать, в чем значение тех или иных фактов и положений. Указывая, какое значение имеет факт, мы тем самым в большей степени увеличиваем его полезность. Факты редко говорят сами за себя.
5. Установление причины и следствия. Этот принцип требует от аналитика установления причинно — следственных связей между различными явлениями при решении любой информационной задачи. Выявление причины и следствия отличное средство, способствующее уяснению движущих сил событий и ограждающим нас от ошибочных заключений. Такой подход к исследуемому вопросу часто помогает обнаружить решающий фактор.
6. Определение тенденции развития событий. Это оценка возможного направления развития событий в будущем. Необходимо установить, развивается ли изучаемое событие по восходящей или нисходящей линии и с какой скоростью. Является ли тенденция развития событий устойчивой, цикличной или неизменной. Учет тенденций тесно связан с предвидением, являющимся весьма важным элементом аналитической работы.
7. Степень достоверности. В соответствии с этим принципом следует учитывать достоверность полученных данных, точность цифрового материала и степень правильности оценок и выводов. Указанные три момента сходны между собой, но не тождественны. Все они элементы понятия "степень достоверности".
В каждом отдельном случае степень достоверности полученных данных, точности цифрового материала и правильности оценок и выводов может быть различной — высокой, малой или средней. Эти различия имеют важное значение. Поэтому аналитик путем тщательного анализа должен точно установить степень достоверности, точности и правильности каждого важного факта или вывода подготавливаемого им информационного документа, и затем сделать это абсолютно ясным своему читателю.
Поэтому каждый регистрируемый факт полезно дополнять специальной букво — цифровой отметкой, причем буквами обозначают уровень надежности источника, а цифрами — откуда тот взял сведения.
Уровень надежности источника принято кодировать так:
А — абсолютно надежный и компетентный;
Б — обычно надежный;
В — не слишком надежный;
Г — ненадежный;
Д — неопределенный.
То, как источник получил представляемые данные, отмечают следующим образом:
1 — сам видел;
2 — слышал от того, кому можно верить;
3 — слухи.
Не вызывающий сомнений источник(А) иной раз способен передавать явную дезинформацию, а совершенно ненадежный тип (Г) — сообщить ценнейшие данные. Памятуя об этом, двухзначковый индекс иногда дополняют римской цифрой, указующей на предполагаемую достоверность факта:
I — подтверждается другими фактами;
II — вероятно правдив;
III — возможно правдив;
I — сомнителен;
— неправдоподобен;
— не определяем.
Маркировка I-Б 2, к примеру, означает, что фактура представлена довольно надежным информатором (Б) со слов знающего человека (2) и возможно, правдива (III).
8. Выводы. Выводы необходимы, чтобы информационный документ имел завершенный вид и мог быть максимально полезным.
"Выводы" естественное следствие достижения поставленной "цели". Чтобы сделать выводы, необходимо ответить на поставленный вопрос: "Что означают данные события? " Необходимо проявлять огромную заботу, чтобы в выводах важнейшие моменты излагались кратко и четко, не допуская, однако, чтобы краткость порождала неправильные представления.
Этапы аналитической работы.
Аналитическая работа — это творческая деятельность, направленная на правильную оценку полученной информации; процесс, в ходе которого, взяв определенное количество фактов, каждый из которых сам по себе не имеет почти никакого значения, и соединив их вместе, вы получаете достаточно ясную картину. Это приведение разрозненных фактов в логически обоснованную систему взглядов, позволяющих дать наиболее правильно оценить как всю совокупности фактов, так и каждому из них в отдельности
В рамках проведения ГП, аналитическая работа включает четыре совершенно самостоятельных аспекта. Каждый из них необходимо рассмотреть в отдельности и расположить в порядке возрастания их сложности и важности.
— Изучение существующего положения. Что происходит в стране? Анализ его политической системы. Надо располагать досконально точными фактами, касающимися промышленности, населения, армии, флота, биографии отдельных политических лиц и т. д. Они содержаться в справочных пособиях, учебниках.
— Изучение возможностей заговорщиков.
— Изучение вариантов противодействия со стороны существующей власти.
— Чтобы быть хорошим аналитиком, надо уметь наилучшим образом использовать имеющиеся под рукой факты. Как говорят профессиональные карточные игроки; "Удачу чаще всего приносят не хорошие карты, а умение хорошо играть с плохими картами на руках".
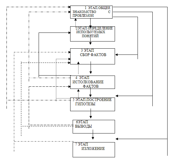
Основные этапы аналитической работы приведены на схеме

Этап 1. Общее знакомство с проблемой, составление общего плана работы.
Этап 2. Определение используемых терминов и понятий. Следует определить и объяснить, что мы имеем и чего не имеем в виду, когда употребляем тот или иной термин или понятие.
Этап 3. Сбор фактов. Каждый полученный факт в систематическом порядке заносится на отдельную карточку с указанием источника; всю эту массу сырых разведывательных сведений подвергают тщательной проверке.
Необходимо "погрузиться в анализируемую проблему". Человек, проявляющий такой интерес, как при чтении, так и в разговорах с другими, обращает внимание на каждое случайное замечание, касающееся интересующего его предмета, и откладывает его в памяти на соответствующую полочку.
Этап 4. Истолкование фактов: изучение и обработка фактов с целью выжать из них все, что они значат. Этот этап включает оценку, классификацию, анализ и уяснение фактов. Сознательно или бессознательно мы группируем факты таким образом, что начинает вырисовываться общая цельная картина.
Подлинный смысл фактов и решение проблемы могут вырисовываться часто в виде внезапно возникшей догадки, позволяющей сделать определенный вывод.
Этап 5. Построение гипотезы — важнейший этап исследовательского цикла, а все остальные этапы — вспомогательные. Истолковав имеющиеся факты, можно сформулировать рабочую гипотезу. Построение гипотезы, взятое в широком смысле, всегда присуще любой исследовательской работе. В самом начале исследования, когда вырабатывается общий план, исходят из определенных предположений о том, какие факты, возможно, играют важную роль и какие почти определенно не относятся к делу.
Фактически без гипотез не может происходить нормальная исследовательская работа. Иногда, составляя перечень гипотез и критически оценивая правильность каждой из них, мы обнаруживаем ошибки и находим более успешный метод решения стоящих перед нами задач.
Этап 6. Выводы. На этом этапе производятся исследования, необходимые для доказательства или опровержения гипотез, выдвинутых на этапе 5, и формируются окончательные выводы.
Процесс аналитической работы обычно проходит последовательным переходом от этапа к этапу и т. д. Вместе с тем в процессе анализа иногда перескакивают через некоторые этапы. Например, от этапа общего знакомства с проблемой к этапу изложения.
При общем знакомстве с задачей почти всегда возникают рабочие гипотезы. Оригинальная гипотеза может возникнуть в самом начале работы. Чем больше вы думаете над ней, тем больше убеждаетесь, что эта гипотеза открывает новый, сулящий успех путь к решению проблемы. Затем вы собираете в этом направлении некоторое количество фактов, подтверждающих гипотезу. Затем составляете план решения данной проблемы. Построение гипотезы важнейший этап аналитической работы. Многие аналитики начинали свою работу со сбора фактов в определенной области, не исходя из какой — либо конкретной гипотезы и плана
Иногда применяют третичный метод обратной последовательности этапов.
Например, на этапе 3 мы собираем факты, на этапе 4 истолковываем их и на этапе 5 строим гипотезу. Затем мы применяем обратную последовательность этапов. Возвращаясь от этапа 5 к этапу 3, мы намного увеличиваем количество фактов по интересующей проблеме. От этапа 3 переходим к этапу 4. При наличие новых фактов глубже вникаем в поставленную нам задачу. Этот прием позволяет при максимальной экономии усилий правильно организовывать сбор и отбор фактов
Анализируя любую проблему, полезно выписывать предположения, на которых основываются выводы, и подвергать каждое из них критическому анализу. Следует поставить перед собой следующие вопросы.
Какова возможность того, что предположения окажутся неправильными?
Если возможность получения иного ответа, если предположение будет сформулировано иначе?
Какие изменения придется внести в формулировку исходного предположения.
Один крупный ученый, сделавший много открытий, сказал, что успеха в науке он добился потому, что всегда "подвергал сомнению аксиомы". Такой метод эффективен при решении трудных аналитических задач. Необходимо исходить из предположения о существовании условий, резко отличающихся от условий, с которыми обычно ассоциируется данное событие. Если эти различные условия существуют, к чему они могут привести? Какие события могут последовать в этом случаи? В информационной работе иногда полезно допустить возможность существования условий, резко отличающихся от тех, которые обычно считаются нормальными. Глубокое знание основных принципов естественных и общественных наук весьма полезно для аналитика. Его осведомленность в вопросах, имеющих лишь отдаленное отношение к тому, чем он непосредственно занимается, часто стимулирует воображение и подсказывает интересные аналогии.
Анализ политической системы государства требует иного подхода к исследованию. Существует несколько базовых подходов.
Первый предполагает расчленение политической системы на отдельные институты и рассмотрения текущего состояния каждого из них в отдельности, а затем и системы их взаимодействий в целом. Такой тип анализа называется вертикальным, поскольку рассматривает политическую систему как отдельные институты: правительство, парламент, политические партии, финансово — промышленные группы.
Другой подход — горизонтальный. Объектом анализа являются сплоченные политические группировки, состоящие из лиц, входящих в различные институты власти. Это могут быть представители правительства, сотрудники президентской администрации, лидеры политических партий, а так же руководители крупных финансовых структур.
При анализе политической системы надо отметить, что политические институты представляют собой неоднородные образования: например, в кабинете министров могут находиться конкурирующие группировки, которые по ряду вопросов будут действовать как самостоятельные и конкурирующие.
Более 800 000 книг и аудиокниг! 📚
Получи 2 месяца Литрес Подписки в подарок и наслаждайся неограниченным чтением
ПОЛУЧИТЬ ПОДАРОК